西裤检测,GB/T 2666-2017标准水洗后扭曲率、色牢度等分析
详情介绍
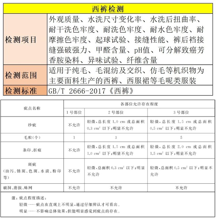
检测项目:外观质量、水洗尺寸变化率、水洗后扭曲率耐干洗色牢度、耐洗色牢度、耐水色牢度、耐摩擦色牢度、起球试验、接缝性能、裤后裆接缝强破强力、甲醛含量、pH值、可分解致癌芳香胺染料、异味试验、纤维含量
检测范围:适用于纯毛、毛混纺及交织、仿毛等机织物为主要面料生产的西裤、西服裙等毛呢类服装
检测标准:GB/T 2666-2017《西裤》
图片展示
